

開架VS專櫃大比拼!
人氣定妝蜜粉11選實測
在香港潮濕氣候下,定妝是不可或缺的一步!定妝蜜粉能有效延長妝容持久度。不過選擇不合適的的定妝蜜粉,可能會導致浮粉、乾燥或妝感厚重等問題!
這次Sorra編輯在讀者推薦中挑選了11款蜜粉進行實測!涵蓋了專櫃、開架產品,比較上妝效果、持久力、成份等等。到底專櫃的蜜粉真的更好用?還是開架產品更有性價比?一起來看看吧!
將蜜粉厚塗在以上粉或的手腕及眼上,分別在日光及利用手機閃光燈進行拍攝,測試蜜粉在不同光源下的妝感。
在自然光下,定妝後大部分蜜粉都有出現暗沉情況,其中以By Terry及 舊版本的 MAKE UP FOR EVER 高清蜜粉最明顯!相反 Clé de Peau Beauté 、新版本的 MAKE UP FOR EVER 及 Laura Merier 為少數沒有暗沉的蜜粉~

在閃光燈下,唯獨 By Terry及 MAKE UP FOR EVER 在手上的反白情況最明顯!而 Media 及 Kate 則有微微暗沉情況⋯

上眼測試(反白組)
上眼後,除了By Terry及 MAKE UP FOR EVER,Kate也有微微的反白問題。建議上妝時要留意用量,不要過厚~
上眼測試(安全組)
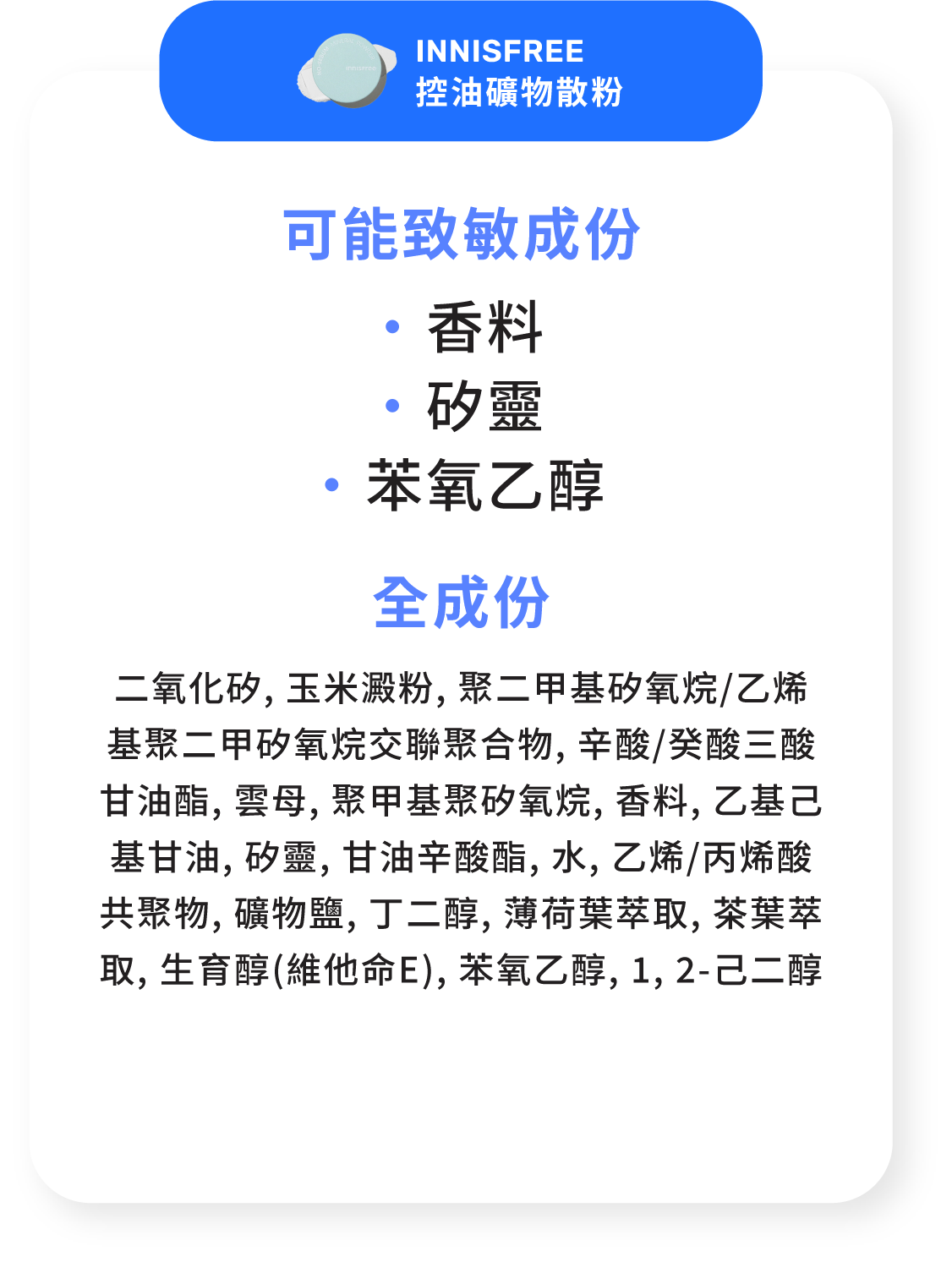
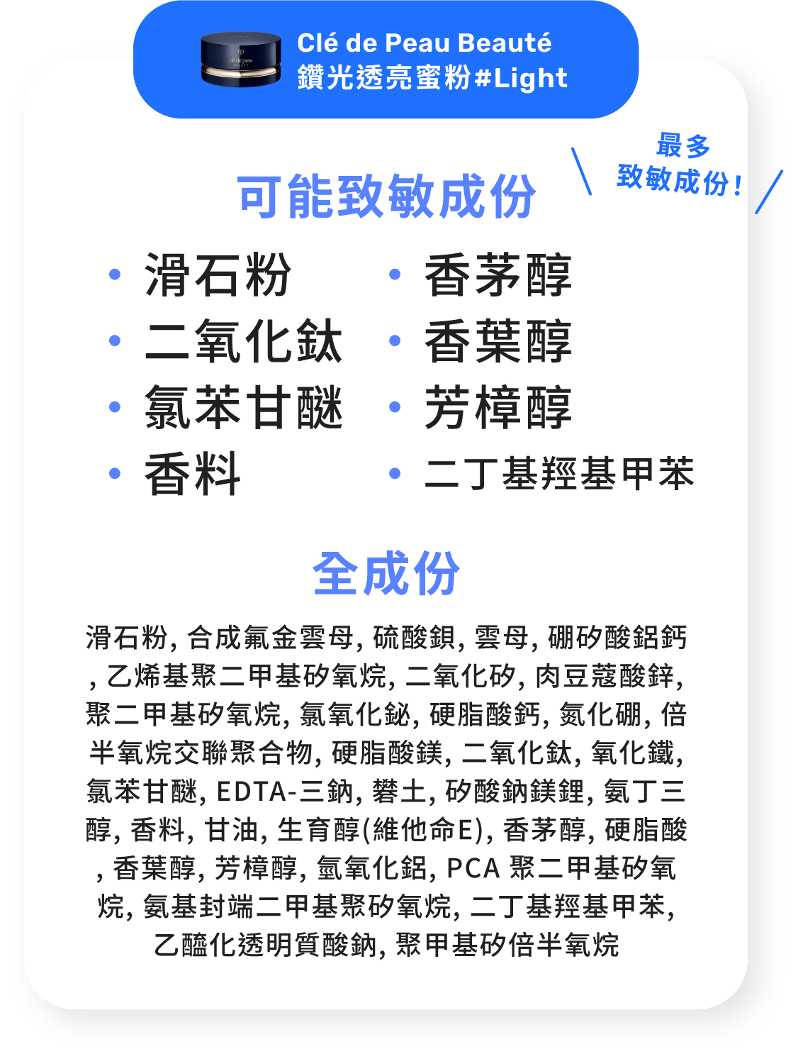
Round 4:成份
在檢查蜜粉的全成份分析,檢視是否含有可能致敏成份。
開架蜜粉綜合報告
5款開架蜜粉中,以Canmake及Media的表現最為出色!妝感細緻同時持久力也不錯~ 但當中Canmake的均價較高,性價比一般。相反,Chacott持久度最低,但粉質較為保濕,適合乾肌使用。而大熱的Innisfree則有脫妝及暗沉問題⋯

定妝蜜粉挑選指南
好的蜜粉取決於?
- 控油效果
蜜粉主要功效為定妝,防止底妝移位,並在一段時間內維持妝容完整度。一般影響持妝力的主要因素是肌膚出油,所以好的蜜粉需要適當的控油效果才能長時間維持出色持妝力。 - 防水力
除了出油,出汗或者碰水等也容易造成脫妝問題,有防水功效的蜜粉能夠令妝容更持久~ - 保濕力
對於乾肌膚質,由於底妝成膜後會變得乾燥,因此有保濕力的蜜粉能夠防止底妝出現卡紋脫塊,維持妝容完整度。
- 粉質
好的蜜粉應該具備細緻粉質,除了能夠修飾面部紋理和毛孔,還打造自然柔焦妝感~反之,妝容會變得粗糙,容易造成假面感妝容。 - 氧化底妝
部分蜜粉定妝後會令底妝立即出現氧化,導致粉底或遮瑕顏色變暗或發黃,更會因為定妝後粉底和遮瑕顏色不一致,破壞原本底妝!因此出色的蜜粉應在定妝後保持底妝產品的原本顏色,不能出現氧化問題。 - 泛白/反光
部分蜜粉因含有雲母或二氧化鈦成份,達到一定用量會造成妝容有面具感,或使用閃光燈拍照時妝容會反光泛白!出色的蜜粉應該修飾或提升底妝質感,令拍照時可以呈現完美的妝感。
定妝蜜粉挑選重點
霧面 ➞ 選擇相對控油乾身的蜜粉
光澤 ➞ 選擇珠光質地或者帶細閃的蜜粉
提亮效果 ➞ 可以根據自身膚色,選購適合的有色蜜粉達致膚色提亮效果,例如暗黃膚色可以選擇紫色蜜粉,或使用粉紅色蜜粉提升臉部氣色
乾肌 ➞ 乾肌建議挑選有保濕力的蜜粉,如含有角鯊烷、透明質酸等成份的蜜粉,幫助底妝維持保濕度,避免底妝出現卡紋浮粉的問題
中性肌 ➞ 可以選擇保濕或控油型蜜粉,但注意避免挑選控油力高的蜜粉
混合肌 ➞ 混合性肌膚可以同時使用有保濕力和控油力的蜜粉,例如T字位出油較多,可以選擇控油蜜粉,面頰較乾燥則選擇保濕蜜粉
油肌 ➞ 建議挑選控油力高的蜜粉,減少出油溶妝問題
敏感肌 ➞ 敏感肌應留意蜜粉成份,挑選不含致敏成份的蜜粉






















